来源:”锦天城律师事务所“公众号,作者:赵海清、姚天慈
2024年4月12日,上海证券交易所发布《上海证券交易所上市公司自律监管指引第14号——可持续发展报告(试行)》、深圳证券交易所发布《深圳证券交易所上市公司自律监管指引第17号——可持续发展报告(试行)》、北京证券交易所发布《北京证券交易所上市公司持续监管指引第11号——可持续发展报告(试行)》(以下合并简称“《上市公司可持续发展报告指引》或《指引》”),引导和规范上市公司披露《上市公司可持续发展报告》或者《上市公司环境、社会和公司治理报告》(以下合并简称“可持续发展报告/ESG报告”)。《指引》将于2024年5月1日起实施。
《指引》的出台对我国ESG信息披露的发展具有里程碑式的意义,将有力地推动上市公司可持续发展报告数量和质量的全面提升,促进上市公司财务绩效与非财务绩效相结合,更完整地呈现企业价值,强化对经济、社会、环境的正面影响。补全了全球主流资本市场可持续信息披露体系的一块重要拼图,对于提升我国在全球ESG体系中的影响力和话语权,树立可持续发展的信心迈出了关键的一步。本文将从《指引》出台的国内外背景入手,通过梳理《指引》的框架和原则,拆解分析具体的ESG信息披露要求和要素,为相关上市企业的ESG信息披露合规提供参考。
一、《指引》出台的背景及意义
2004年,前联合国秘书长科菲·安南(Kofi Atta Annan)在写给55家头部金融机构CEO的邀请信中,首次提出了开展ESG投资的建议,并邀请这些CEO加入联合国全球契约 (UN Global Compact,UNGC)拟支持成立的一个倡议组织,以共同推动将ESG整合至投资实践中。
2005年,联合国全球契约(UNGC)在《在乎者即赢家》(Who Cares Wins)专题研究报告中正式提出了ESG理论。此后,随着ESG理念的不断发展,其代表的环境(Environmental)、社会(Social)与治理(Governance)3个维度逐渐受到了国际社会的关注, ESG理念在全球资本市场投资活动中,已逐步从边缘走向中心、从支流成为主流。企业的ESG表现也越发受到金融监管部门以及投资人的关注。ESG现已成为了衡量企业可持续高质量发展的重要参照指标。
截至目前,世界范围内已有多个国家和国际组织等陆续制定了ESG信息披露的具体标准、要求,在此背景下,我国《上市公司可持续发展报告指引》应运而生。作为我国ESG信息披露最为重要的实践指南,《指引》对我国可持续发展有着重要的作用和意义。
(一)《指引》出台的背景——国内外ESG信息披露发展现状
1、欧盟的ESG信息披露发展现状
欧盟的ESG信息披露发展一直处于国际领先地位。作为首批响应联合国可持续发展目标和负责任投资原则的区域性组织之一,欧盟对于可持续发展及ESG信息披露欧盟最早表明了支持态度,并积极付诸于行动,陆续发布了一系列关于可持续发展以及ESG信息披露的规定和政策等,如:2014年10月发布的《非财务报告指令》(Non-financial Reporting Directive)首次系统地将ESG三要素列入法规条例的法律文件;2017年发布的《股东权指令(修订版)》(Shareholder Rights Directive),明确将ESG议题纳入其中,并在该指令中实现了ESG三项议题的全覆盖;2020年4月,欧盟理事会通过的《建立促进可持续投资的框架》(A Framework to Facilitate Sustainable Investment),对识别具有环境可持续性的经济活动向欧盟范围内的企业和投资者提供了统一的分类系统等……
不仅如此,2024年3月15日,欧盟理事会进一步批准了《企业可持续发展尽职调查指令》(EU Corporate Sustainability Due Diligence Directive,简称CS3D或CSDDD),该指令被称为欧盟的“新ESG法规”。欧洲议会于4月24 日进行了全会表决,CS3D已正式通过(此后还需要得到理事会的正式批准,签署并发表在欧官方公报上20天后生效)。CS3D的出台旨在确保企业通过识别、预防和减轻其运营和价值链中潜在或实际的环境影响等,为可持续发展做出贡献,这也预示着欧盟各国ESG强监管时代的到来。
2、中国香港ESG信息披露发展现状
中国香港地区ESG信息披露近年来发展迅猛。据统计,截至2023年9月8日,港交所上市公司共计有2,646家,已于港交所披露易(HKEXNews)登载ESG信息的公司共计2,512家,占比高达94.9%;未披露ESG信息的仅有134家,占比仅5.1%。[1]

【注:商道咨询团队统计】
事实上,早在2011年香港就在欧美国家ESG实践影响下,对上市公司的ESG信息披露进行了探索,并于2013年推出了首份《环境、社会及管治报告指引》(《ESG指引》),旨在为上市企业的ESG信息披露、应用及实践提供一个清晰的框架。2015年7月,港交所再次发布了《环境、社会及管治报告指引》的修订版(《ESG指引2015》),该版指引进一步细化了上市公司ESG信息披露的要求,也同时被纳入了港交所《主板上市规则》以及《GEM上市规则》之中。此后港交所持续不断地提高上市公司ESG披露要求,2021年11月5日,港交所发布了《气候信息披露指引》,鼓励上市公司按照气候相关财务信息披露工作小组(TCFD)的建议和要求等披露气候变化相关信息。2023年12月,港交所再次更新了《环境、社会及管治报告指引》(《ESG指引2023》)(自2023年12月31日生效),对于上市公司ESG信息披露要求进一步提高,细化程度进一步加深。
根据港交所于2024年4月19日发布的《有关气候信息披露规定的咨询总结》,香港拟引入新气候规定,进一步修订有关规则,更紧贴国际财务报告准则S2 号——气候相关披露(IFRS S2),并同步修订《上市规则》,预计将于2025年起正式实施。这一举措充分彰显了香港上市企业在ESG实践领域与国际接轨,积极应对气候变化的决心。

【信息来源:香港交易所】
3、中国大陆ESG信息披露发展现状
尽管ESG在中国大陆的发展起步较晚,但在“双碳”目标及相关绿色发展政策的助力和推动下,依托庞大的市场规模和经济体量,我国ESG领域在近年来持续高速发展。据统计,截至2023年底,我国共有5,300余家上市公司,各板块的ESG信息披露率为:上交所主板52.2%;深交所主板37.5%;科创板28.5%;创业板19.2%。从披露率的变化趋势来看,各板块的上市公司ESG独立报告披露率都呈现上升趋势,但相对于国际的ESG披露水平而言还存在一定的差距。【注:相关资料显示,全球 N100[2]与 G250[3]企业EGS 信息披露率逐年呈现上涨,且截至目前G250企业的ESG信息披露率已接近 100%。】
从我国ESG实践发展路径来看,2018年9月,证监会对《上市公司治理准则》进行了修订,确立了环境、社会责任和公司治理(ESG)信息披露的基本框架,要求上市公司披露环境信息及履行扶贫等社会责任的相关情况;同年11月中国证券投资基金业协会出台了《绿色投资指引(试行)》,这是国内出台的首份全面系统的绿色投资行业自律标准。此后,随着我国经济绿色转型速度的加快,以及双碳进程的加深,ESG理念在我国不断扎根,越来越多的企业开始关注和从事ESG投资实践,并逐渐提升了ESG信息披露的意愿。
除此之外,近年来我国还积极参与各类国际ESG标准的制定,吸取并借鉴国际经验,建立健全国内的相关政策法规体系,如:中国证监会于2022年4月11日发布的《上市公司投资者关系管理工作指引》(于2022年5月15日正式施行),在上市公司与投资者的沟通内容中增加了上市公司的ESG信息,到如今亟待实施的《指引》,进一步细化和规范了上市公司ESG信息披露的要求等,我国的ESG信息披露法律体系正在不断完善,中国特色的ESG法律体系正在形成。
(二)《指引》出台的意义
《指引》的发布不仅为我国上市公司的ESG信息披露设定了统一的标准,还有助于实现可持续发展报告的数量和质量的同步提升,同时增强ESG信息披露的可比性和透明度。《指引》通过强制规定上市公司定期进行ESG信息披露,有力地推动了上市公司沿着更加绿色环保、承担更多社会责任的方向发展,同时也为其他企业在ESG信息披露方面提供了参考和指引。
1、促进ESG信息披露、ESG评级以及ESG投资的发展
《指引》的出台将从ESG信息披露、ESG评级、ESG投资三方面促进ESG生态体系的健康发展。近年来,虽然我国上市公司的ESG信息披露率逐年攀升,但由于ESG信息披露内容、格式均无统一标准,上市公司ESG信息披露的质量普遍不高。《指引》发布后毫无疑问地将推动更多上市公司发布ESG报告,同时也将促进ESG信息披露质量的提升。
不仅如此,对于ESG评级机构而言,《指引》也将成为其在评级过程中参考的一项重要指标,有助于ESG评级机构进一步完善评价体系,提供更为准确、可靠的ESG评级服务。
此外,随着更多上市公司按照《指引》披露ESG信息,相关投资机构/投资人均能获取更全面、更准确的数据,有助于其做出更加准确的投资判断,提高投资决策的质量。
2、促进新质生产力的发展,提升企业的国际竞争力
《指引》将促进新质生产力的发展,同时提升企业的国际竞争力。《指引》的出台将提升上市公司对可持续发展的重视程度,促使其更加积极地推进ESG实践。由于《指引》指出,在不涉及国家安全、国家秘密,兼顾保护商业秘密的前提下,鼓励上市公司自愿披露报告期内推动科技创新、加强科技成果转化应用、提高科技竞争力的相关信息。包含但不限于:科技创新的战略和目标;开展科技创新的具体情况;取得的研发进展及成果、获得的专业资质和重要奖项等;科技创新成果及其应用对推动新质生产力发展的作用,以及对经济、社会、环境和利益相关方的影响等。这将大力驱动上市公司将科技创新纳入ESG议题,从而提升ESG表现,促进企业新质生产力水平的发展,实现可持续发展目标。
除此之外,《指引》在主体框架上与国际标准保持了一致,这使得上市公司依据《指引》做出的信息披露报告更容易与全球投资者建立沟通,有助于提高公司在国际市场的评价和声誉,从而提升企业的国际竞争力。
二、《指引》的框架思路及基本原则
(一)《指引》的框架设置
三大交易所就《指引》的结构框架设置一致,沪深证券交易所共6章63条,北京证券交易所共6章62条。在框架上均参考借鉴了气候相关财务披露工作小组(Task Force on Climate-related Financial Disclosures, TCFD)的“四支柱”框架,即:披露主体应当围绕“治理”、“战略”、“影响、风险及机遇管理”、“指标与目标”四个核心要素披露相关信息。



(二)《指引》的基本原则
1、双重重要性原则
《指引》要求相关信息的披露需遵循双重重要性(Double Materiality)原则。2019年6月,欧盟委员会在《非财务报告准则-气候相关信息报告补充指引》中,首次正式提出了双重重要性原则,并在2023发布的《欧洲可持续报告准则》(European Sustainability Reporting Standards, ESRS) 中引入这一概念,旨在提高可持续发展信息的可用性、可靠性和可比性。具体而言,双重重要性是可持续信息披露的一个关键概念,用于衡量可持续信息的目的与倾向性,包括两个方面,一是财务重要性,从投资者、股东的权益出发,该信息能够对企业短、中和长期的现金流、发展、业绩和地位等带来风险或机遇,即具有财务重要性;二是影响重要性,即从雇员、客户、供应商和当地社区等多方利益相关者的权益出发,该信息会对环境、社会产生影响,即具有影响重要性。
《指引》明确要求上市公司结合自身所处行业和经营业务的特点适用双重重要性原则,并且说明了在各议题下就财务重要性以及影响重要性的判断和具体关注的要点:

2、不披露即解释原则
《指引》明确说明:披露主体经识别认为相关议题对于其既不具有财务重要性,也不具有影响重要性的,应当按照《指引》的相关规定进行解释说明。同时《指引》还明确了可以适用本“不披露即解释”原则的议题应当符合:涉及“国家秘密、商业秘密,或者由于其他特殊原因,披露主体无法按照指引个别条款的规定履行信息披露义务、披露可能严重损害披露主体利益,或者确不适用相关条款、议题对其不具有财务重要性或影响重要性”的规定。除此之外,《指引》还要求披露主体根据实际情况对涉及上述情况的议题的披露内容进行调整,或者采取替代措施,并充分说明原因。
此原则使得《指引》在确保强制力的同时具有一定的灵活性,为企业的相关信息披露提供了可以解释的空间。
三、《指引》要点解读
(一)披露主体
秉持着一致性原则,本次沪深北三大交易所同步发布的《可持续发展报告指引》,其主要差别即在于适用的主体范围。具体如下:

值得注意的是,除北京证券交易所并未设置强制披露主体范围外,沪深交易所均设置了“强制披露+自愿披露”的“松紧结合”的披露主体范围,即除上表所列强制披露主体外,鼓励其他上市公司自愿披露相关信息。
此种方式恰到好处的兼顾了进一步加强成熟型企业的环境、社会和治理信息披露责任以及创新型中小企业的发展阶段披露能力有限的特点,充分适应了我国的国情及企业发展现状。
(二)环境信息披露(Environmental)
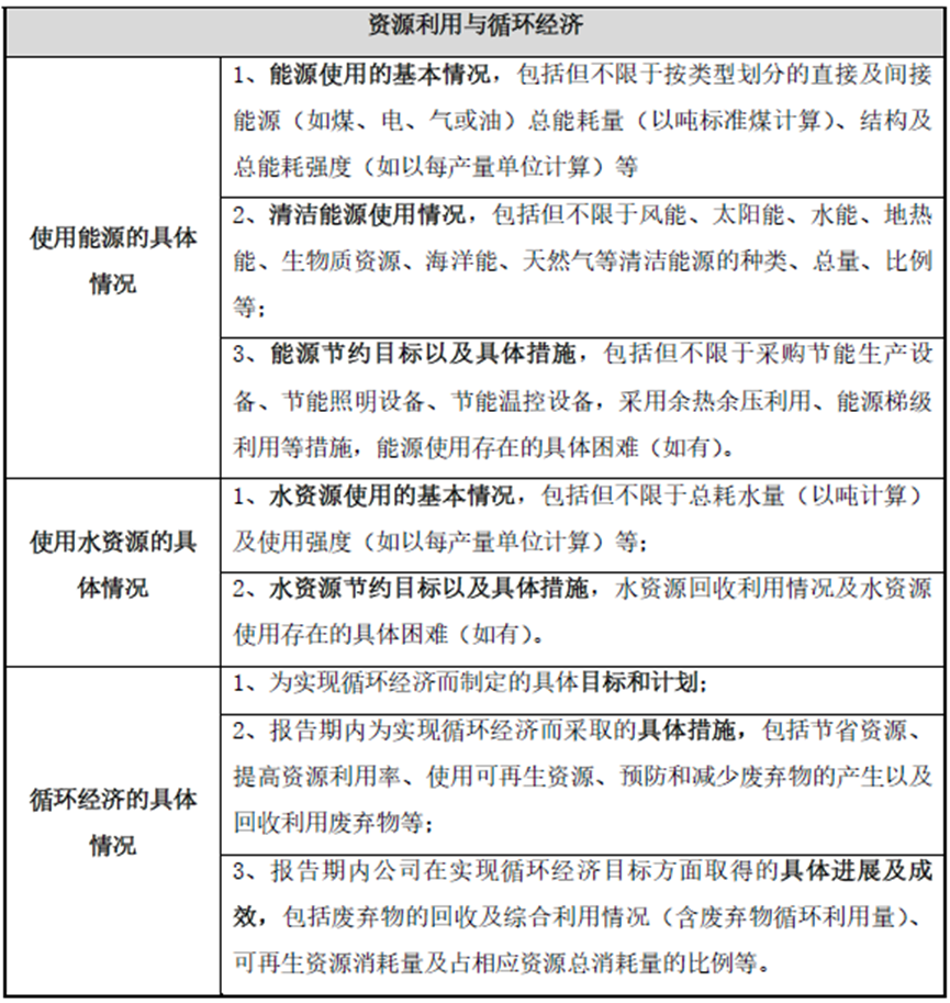
《指引》中较大篇幅聚焦在环境信息披露方面。从“应对气候变化”、“污染防治与生态系统保护”、“资源利用与循环经济”3大类细分出11个子类,较为全面的覆盖了环境信息披露的各个方面。在基本与国际框架保持一致的前提下,《指引》在具体指标披露上结合中国国情进行了适当调整。如:披露全国温室气体自愿减排项目和核证自愿减排量(CCER)的登记与交易情况;披露逾期未支付中小企业供应商款项情况;使用碳信用额度的,披露来源与数量;参与碳排放权交易的,披露报告期内是否完成清缴情况等。具体披露要求如下表:



(三)社会信息披露(Social)
《指引》中关于社会信息披露的部分从“乡村振兴与社会贡献”、“创新驱动与科技伦理”、“供应商与客户”、“员工”4大类细分出8个子类,充分立足于我国资本市场实际发展情况,结合我国国情,在国际框架的基础上增加设置了乡村振兴、创新驱动等具体议题,展现了“中国特色”的可持续发展建设的特点,具体披露要求如下表:




(四)可持续发展相关治理信息披露(Governance)
《指引》中关于治理信息披露的部分从“可持续发展相关治理机制”、“商业行为”、2大类细分出4个子类,重点聚焦企业在可持续发展以及商业活动中的违法违规行为,进一步促进企业高质量发展。具体披露要求如下表:

(五)披露时间及过渡期安排
《指引》将于2024年5月1日起正式实施,要求企业按照年度进行相关信息的披露,并且设置了合理的过渡期。具体时间安排如下:
1、 披露时间与期间
《指引》要求企业在每个会计年度结束后4个月内编制完成《可持续发展报告》报董事会审议后与企业年度报告同时披露,且确保《可持续发展报告》的报告期与企业年度报告一致。

2、过渡期安排
根据《指引》的要求,被纳入披露主体的上市公司应当在2026年4月30日前发布2025年度的《可持续发展报告》,上市公司应当按照《指引》的具体要求,提前做好相关技术、数据和内部治理等工作安排,以确保企业在过渡期后符合《指引》的相关要求,即确保ESG信息披露合规。
同时考虑到近年来,我国已有越来越多的上市公司主动进行了相关ESG信息的披露,对于企业相关数据的收集量化、信息披露的体系建立已初步完成。 对于此类公司,《指引》鼓励其提前适用《指引》的相关规定,披露2024年度《可持续发展报告》。
同时,考虑到各企业信息披露水平的参差,尚有许多企业未曾对其环境、社会、治理相关信息进行过统计,相关披露体系尚为成形,因此《指引》还明确“适用本指引的首个报告期,可以不披露相关指标的同比变化情况,对于定量披露难度较大的指标,可以进行定性披露并解释无法量化披露的原因……”对于信息披露水平较低的企业进一步放宽了条件,有利于确保各上市公司在过渡期届满后高质量地履行信息披露义务。
综上所述,《指引》对披露主体、环境信息披露、社会信息披露、可持续发展相关治理信息披露、披露时间及过渡期安排等方面均做出了明确规定,其中对于环境信息的披露要求相对更加全面、细致,这不仅是充分适应我国经济发展现状的结果,更是我国实现“双碳”目标、发展新质生产力、建设美丽中国等顶层设计的实际需要。整体而言,《指引》的实施将进一步促进我国上市公司ESG信息披露质量齐升;为我国上市公司更加透明、更加可持续的高质量发展提供指导。
四、结语
随着世界范围内环境、气候及相关社会问题的不断显现,ESG理念已深入人心。作为ESG生态体系的重要内容之一,ESG信息披露质量也逐渐成为了全球关注的焦点问题。从各国的ESG监管实践来看,ESG信息披露从自愿走向强制已成为必然趋势。在此背景下,《指引》的出台具有标志性的意义,一方面,上市公司作为国家的优质企业,其本身具有极强的代表性和号召力,鼓励上市公司披露ESG信息将对我国的其他企业起到极大的示范效应,也是进一步促进我国ESG实践的重要抓手;另一方面,《指引》再次宣告了我国积极应对气候变化,鼓励企业主动承担社会责任,持续高质量发展的决心,代表着我国ESG信息披露新纪元的开创,符合我国绿色、可持续发展的理念,有助于促进我国“双碳”目标的顺利实现。
注:
范围1:是指企业拥有或控制的来源产生的直接温室气体排放。
范围2:指企业消耗的外购电力、蒸汽、供暖或制冷所产生的间接温室气体排放。
范围3:指发生在企业价值链上游和下游的间接温室气体排放(不包括在温室气体范围2排放中)。
参考文献:
[1] 《上市公司可持续发展报告指引》发布对中国ESG发展的意义,证券时报,2024-04-21.
[2] 万扬,《ESG发展新格局与2024年新趋势展望》,BSI英标微信公众号.
[3] 《可持续发展报告征求意见稿系列解读:双重重要性原则及其应用》毕马威咨询.
[4] 社会价值投资联盟CASVI,《全球ESG政策法规研究-香港篇》,2020.08.
[5]《我国上市公司ESG评级表现分析及建议》,新浪财经, 2024-01.
[6] 杜欣衍, 《我国上市公司ESG信息披露现状研究》,湖北经济学院, 2024.01.
[7] 《<上市公司可持续发展报告指引>发布对中国ESG发展的意义》, 东方财富网, 2024.04.
(来源:锦天城律师事务所公众号)