本文主要内容:
一、概述
(一)概述
(二)我国关于类别股制度的发展演变
二、新《公司法》下股份公司类别股制度的适用
(一)类别股的类型与设置要求
(二)新《公司法》下设置类别股的相关适用建议
一、概述
(一)概述
类别股一般指公司可对不同类别的股权设置具有差异性的股东权利,这种公司治理结构也常被称作“同股不同权”或“同类别同权”。与之相对应的是“普通股”和“同股同权”,即公司股东持有的每一股份均享有同样的权利。在不同证券交易所的上市规则中,类别股所指的含义或表述存在一定差异,但其核心理念都是股权中的表决权和财产性权利的分离,例如科创板使用的表述为“特别表决权”,香港联交所称之为“不同投票权(Weighted Voting Rights)”,纽约证券交易所则称之为“双层股权架构(Dual Class Structures)”。
类别股结构通常是通过给予特定类型股票以更多投票权或其他权利的方式实现部分股东的特殊权利要求。其主要目的较为常见的是实现公司创始人或管理层在拥有相对较少股份的情况下仍保持对公司控制的目标,进而确保公司能按照最初的目标和规划发展,或者给予部分投资人股东在公司出售或破产时优先于创始股东或其他普通股股东收取分配的权利。对于公众公司的众多中小股东而言,由于他们认为即使行使投票权参与公司决策,也难以对公司决策产生实质影响,往往更倾向于关注公司的股价和分红等经济利益而非表决权等参与性权利。这也使得能够兼顾公司创始人或管理层的控制权稳定性以及吸引投资者并充分考虑其对投资收益的关注的类别股结构近年来备受青睐。
与市场对于股东权利差异化安排需求的快速增长相对应的,是我国法律政策长期以来未明确允许设置有类别股结构的公司在证券交易所挂牌上市的现实情况,这使得自2013年以来接连出现阿里巴巴、小米、美团点评、京东等采取双重股权结构的创新型公司纷纷赴美赴港上市。以阿里巴巴赴美上市为起点,港交所、沪交所等纷纷着手对公司股权架构的准入标准进行了改革。经过多年实践后,2023年《公司法》引入类别股制度可谓水到渠成。
(二)我国关于类别股制度的发展演变
1.首部《公司法》自颁布时即为类别股制度的设置留下了空间
自1993年我国《公司法》首次颁布以来的很长一段时间里,我国都坚持采用“同股同权”原则对股东权利进行安排,明确规定了有限公司和股份公司必须按照出资比例行使表决权、分配红利以及剩余资产,不得通过自主决策对股东权利进行非比例性的多样化设计。相应地,部分条款中亦保留有如“股份公司可根据国务院的规定发行其他类型的股份”这样的表述,结合我国当时的国情,为发行不同类别的股票留下了制度空间。
2.优先股试点开启了类别股制度的发展序章
为了深化金融体制改革,支持实体经济的发展,同时优化企业财务结构和上市公司股权结构,推动企业兼并重组,丰富证券品种,为投资者提供多元化的投资渠道,促进资本市场的稳定发展,2013年11月30日及2014年3月21日,国务院及中国证监会先后颁布了《关于开展优先股试点的指导意见》和《优先股试点管理办法》,两份文件对优先股的发行人范围、发行条件、发行程序、交易转让等做出了具体规定。同年4月3日,中国银监会和中国证监会联合发布了《关于商业银行发行优先股补充一级资本的指导意见》,针对商业银行发行优先股的标准、优先股转换为普通股的规定以及商业银行不得发行带有回购条款的优先股等做了详细规定。优先股试点自此正式启动,也标志着我国类别股制度迈向了新的发展阶段。
3.科创板制度创新为资本市场注入了活力
为顺应企业持续发展的需求,越来越多的国内企业开始寻求更灵活的融资和多元公司治理结构的构建,“同股不同权”制度作为一种全球资本市场常见的创新型股权设置或安排,为企业提供了一种在保持创始人和核心团队控制权的同时,吸引外部投资的途径。由于当时的国内资本市场尚未允许“同股不同权”的股权结构,而美国的资本市场对此有较为成熟和灵活的接受度,诸如百度、优酷、阿里巴巴、京东、爱奇艺等企业纷纷选择在美国上市。事实上,这种制度的适用对资本密集型行业的企业的融资和发展确有明显效果,它不仅为企业提供了更广阔的资本渠道,也为投资者提供了参与高成长企业的机会。在此背景下,香港交易所于2018年4月24日推出了《新兴及创新产业公司上市制度》,欢迎拥有同股不同权架构的新经济公司和没有营业收入的生物科技公司赴港上市。同年9月18日,国务院发布《关于推动创新创业高质量发展打造“双创”升级版的意见》,明确提出允许科技企业实行同股不同权制度。2019年1月28日,中国证监会颁布了《关于在上海证券交易所设立科创板并试点注册制的实施意见》,允许科技创新企业发行具有特殊表决权的类别股并在科创板上市。同年4月17日,中国证监会继续新发布《上市公司章程指引》,明确指出具有特殊表决权股份的上市公司应在其公司章程中明确规定相关事项。2023年2月17日,中国证监会发布《首次公开发行股票注册管理办法(2023修订)》(以下简称“《办法》”),《办法》第四十三条[1]表明特别表决权将进一步扩展至主板市场,这意味着在我国,包括沪深主板、科创板、创业板、北交所、新三板在内的所有公众公司均可设置特别表决权股份。国内A股市场中,首家采取同股不同权制度上市的企业优刻得公司(UCloud),于2020年1月在上交所科创板上市,紧接着九号公司、云从科技、奥比中光等企业亦采取同样的制度在国内成功上市。前述文件与中国证监会及各交易所后续逐步发布的相关管理办法、上市规则等文件共同促进了我国类别股制度的进一步发展。
4.新《公司法》对类别股制度的具体规定
2023年12月29日,《中华人民共和国公司法(2023修订)》(以下简称“新《公司法》”)获第十四届全国人大常务委员会第七次会议修订通过,自2024年7月1日起施行。相较我国《公司法(2018修订)》坚持实施“同股同权”的基石原则,并未明确允许双重股权架构的应用而言,新《公司法》正式新增类别股制度,允许公司按照公司章程的规定发行“优先或劣后分配利润或剩余财产的股份”“表决权数多于或少于普通股的股份”和“转让需经公司同意等受限制股份”等与普通股权利不同的类别股,填补我国《公司法(2018修订)》第一百三十一条所预留的制度空间[2],从法律层面为我国的类别股制度提供了上位法依据。新《公司法》在确立类别股制度的同时也引入了限制性规定,旨在防止类别股股东对公司治理及内部控制施加过度影响,确保公司治理机制的高效平衡运行。

此外,新《公司法》仅对类别股制度做了原则性的规定,股份公司尤其是公众公司的类别股实践还需以证券监管机构、证券交易所等制定的规范性文件以及具体的公司章程为依据。
5.国内市场适用类别股制度的挂牌或上市企业情况
截至目前,在中国大陆股票交易市场上市或挂牌的公众公司设置类别股的情况整体来看具有较为明显的行业分布特征。从发行优先股企业的行业分布情况来看,包括银行在内的货币金融业企业有27家,占过往发行优先股的上市公司数量的50%。从发行特别表决权股或设置有表决权差异安排企业的行业分布来看,主要涉及11家计算机、通信和其他电子设备制造业、互联网和相关服务业、软件和信息技术服务业的企业,占过往发行特别表决权股企业数量的32.35%,从整体的行业分布来看,也具有明显的科创属性。设置有类别股的公众公司历史情况总体如下:

二、新《公司法》下股份公司类别股制度的适用
(一)类别股的类型与设置要求
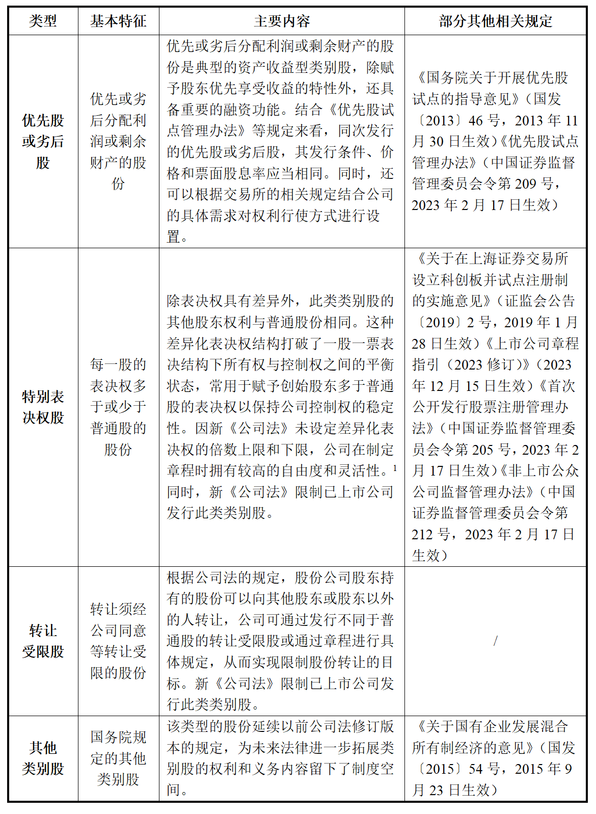
截至目前,与股份公司类别股制度相关的法律法规及规范性文件如下表所示:

1. 类别股类型

2. 设置类别股的主体资格要求
新《公司法》允许包括公众公司及非公众公司在内的股份公司根据自身公司章程的设置与普通股具有不同权利的类别股。在新三板的挂牌要求中明确,科技创新公司可以按照法律法规、部门规章、业务规则的规定,发行拥有特别表决权的股份。主办券商应当对挂牌公司是否属于科技创新公司发表专项意见。尚未发现国内其他资本市场板块对发行类别股的公司类型有其他具体要求。

3. 设置类别股的财务条件
沪深主板、科创板和创业板在特别表决权方面的财务指标的规定在上市标准方面存在一些差异。主要体现在沪深主板对特别表决权公司的预计市值要求较高,且要求最近一年净利润为正,而科创板和创业板的要求相对较低。新三板的财务条件共有四个标准,符合其一即可。北交所未单独制定适用于存在表决权差异安排企业的上市标准,主要是由于北交所规定的发行上市条件之一,公司必须先在全国股转系统的创新层挂牌满12个月,同时需符合新三板挂牌公司设置表决权差异的标准。

4. 设置类别股的时间
新《公司法》第一百四十四条中强调设置特别表决权股和转让受限股应在公开发行股份前完成。沪深主板、北交所、创业板、科创板均明确发行人具有表决权差异安排的,应当在首次公开发行前设置,否则不得在上市后以任何方式设置此类安排。而新三板的业务细则中并没有明确规定必须在挂牌前完成设置,公司是否可以在挂牌前、挂牌后或者在挂牌过程中进行设置,应当视具体情况分析。北交所的规则中并未明确具体的设置时间,但明确发行人具有表决权差异安排的,该安排应当平稳运行至少一个完整会计年度,且相关信息披露和公司治理应当符合中国证监会及全国股转公司相关规定。鉴于目前相关规定尚未结合新《公司法》予以调整,故具体设置要求是否会发生变化,我们拭目以待。

根据相关规定,公司设置优先股的发行时间如下:

5.设置类别股的程序
新《公司法》中并未对类别股的设置程序作具体规定,但从证券监管相关规则中可见,发行人设置表决权差异安排的应当经出席股东大会的股东所持三分之二以上的表决权通过,关于拟持有特别表决权股份的股东是否需回避表决,新三板则明确要求拟持有特别表决权股份的股东及其关联方应当回避表决,其他板块是否需要回避表决目前主要取决于各个具体公司各自公司章程中关于特别表决权的表决规则。

根据《优先股试点管理办法》的相关规定发行优先股主要程序如下:

6. 类别股股东资格要求
新《公司法》中并未对类别股股东的资格要求作出明确规定,但从证券监管相关规则中可见,持有特别表决权的股东资格基本要求对上市公司发展或者业务增长具有重大贡献,并且在公司上市前后持续担任董事或者实际持股的主体,另其所持有的股份合计应当达到公司全部已发行有表决权股份的10%以上。而新三板规定中强调特别表决权股东应当为挂牌公司董事。在优先股的安排中,持有优先股的股东通常包括合格投资者,这可以是机构投资者、企业法人、合伙企业以及符合条件的个人投资者。

7. 类别股设置的差异限制
深沪主板、科创板、创业板、北交所及新三板的规定则要求上市公司章程明确特别表决权股份的表决权数量,并规定该数量应与其他特别表决权股份相同,且规定需保证特别表决权比例不高于原有水平,且明确特别表决权股份在某些特定事项上与普通股份享有相同的表决权,但在各板块的限制性上有所差异,沪深主板、科创板、创业板明确每份特别表决权股份的数量不得超过普通股份的10倍。而北交所和新三板则没有明确规定。科创板对聘请或者解聘监事事项不作限制,但总体而言,北交所和新三板的限制较多。
在优先股的安排中,公司已发行或设置的优先股不得超过公司普通股股份总数的50%,且筹资金额不得超过发行前净资产的50%,已回购、转换的优先股不纳入计算。

8. 类别股与普通股的转换
各板块关于特别表决权股份转换为普通股的规定存在一些共同点,北交所和新三板则规定了更多的转换情形,包括司法裁决、离婚、继承过户,以及特别表决权股东不再符合最低持股要求等。另外,深主板和创业板对于股份转让或委托表决权有特殊说明,即转让或委托给实际控制主体除外。
值得注意的是,各板块中均明确持有特别表决权股份的股东向他人转让所持有的特别表决权股份将会导致特别表决权将转换为普通股份,但不同的是,北交所和新三板并未将特别表决权股份的表决权委托他人行使的情形作为转换普通股的情形之一、深主板和创业板均将转让或者委托给受该特别表决权股东实际控制的主体除外情形。
在优先股设置中,公司不得发行可转换为普通股的优先股。但商业银行可根据商业银行资本监管规定,向特定对象发行触发事件发生时强制转换为普通股的优先股,并遵守有关规定。

9. 类别股的信息披露要求
沪深主板、创业板、科创板中均要求监事会在年度报告中应当对特别表决权股东是否持续符合相关规则的资格要求、特别表决权股份是否应当转换为普通股份、特别表决权比例是否符合规定、特别表决权股东是否存在滥用权力或损害投资者权益的情况、公司及特别表决权股东是否遵守相关规定。其中沪深主板及创业板均要求持续督导期内,保荐人应当对上市公司特别表决权事项履行持续督导义务,并在年度保荐工作报告中对前述的事项发表意见。而在北交所和新三板中则要求在年度报告、中期报告中披露表决权差异安排的运行情况、特别表决权股份的变动情况以及投资者保护措施的落实情况等。


10. 其他
各板块规则均要求设置特别表决权的公司应当保证普通表决权比例不低于10%;特别表决权股东可以申请将特别表决权股份按照1:1的比例转换为普通股;特别表决权股份不得在二级市场进行交易,但可以按照有关规定进行转让等相关规定。
(二)新《公司法》下设置类别股的相关适用建议
新《公司法》首次允许股份公司设立多种类型的类别股,为企业创造了更大的制度创新空间。制度性允许创始人或核心团队在稀释股权比例的同时保持对公司的控制权,为诸多创新型企业的长期发展注入了强心剂,同时,也可以吸引更多的投资者参与到这些企业中来,伴随企业的成长获得相应的投资收益,提高市场整体活力和资本市场的活跃度。
1. 精确界定类别股章程条款
在公司章程中对类别股的特权与限制进行精确界定,明确各类别股在利润分配、表决权、信息获取及股份转让等方面的权利配置,确保权利边界的清晰性和执行的可操作性。
2. 完善内部控制与风险管理体系
优化内部控制体系,确立决策透明性和合规性标准,同时建立全面风险评估流程,覆盖类别股等关键治理要素。设立透明的治理标准,确保公司管理层的决策过程和行为合法、公正、透明,加强对董事会成员的审查和监督。
3. 规范股东会决策机制
股东会作为公司最高权力机构,其决策机制应严格遵循法定程序,确保所有股东尤其是中小股东的知情权和参与权得到充分保障。对于类别股相关决策,应提供充分的信息披露和讨论机会。
4. 完善中小股东权益保护机制
完善中小股东权益保护机制,确保中小股东在公司治理中拥有实质性的参与权和表达权。如设立允许中小股东对重大决策提出异议的机制;推动中小股东一定条件下的股东提案权的实施;设置异议股东的回购权,允许在特定条件下,请求公司回购其股份等。
5. 持续优化类别股结构
根据市场环境变化和公司发展战略,定期对类别股结构进行审查和调整,调整类别股的种类和权利配置,允许对类别股条款进行适时修订,以增强类别股的灵活性和适应性。遵守信息披露的要求,及时、真实、完整地向投资者披露公司治理结构、股权结构以及特别表决权股份的情况,并按要求向监管机构提交相关报告和信息等措施。
注释:
[1] 《首次公开发行股票注册管理办法(2023修订》第四十三条:“符合相关规定、存在特别表决权股份的企业申请首次公开发行股票并上市的,发行人应当在招股说明书等公开发行文件中,披露并特别提示差异化表决安排的主要内容、相关风险和对公司治理的影响,以及依法落实保护投资者合法权益的各项措施。保荐人和发行人律师应当就公司章程规定的特别表决权股份的持有人资格、特别表决权股份拥有的表决权数量与普通股份拥有的表决权数量的比例安排、持有人所持特别表决权股份能够参与表决的股东大会事项范围、特别表决权股份锁定安排以及转让限制等事项是否符合有关规定发表专业意见。”
[2] 《公司法(2018年修订)》第一百三十一条规定,国务院可以对公司发行本法规定以外的其他种类的股份,另行作出规定。
[3] 刘斌.《新公司法注释全书》中国法制出版社.第538-544页.
[4] 数据来源:巨潮资讯网 http://www.cninfo.com.cn/ ;全国中小企业股份转让系统 https://www.neeq.com.cn/
(来源:云上锦天城)